Fluid Handling System

Collection of DIN-rail mounted devices to dispense automotive fluids from a central system.

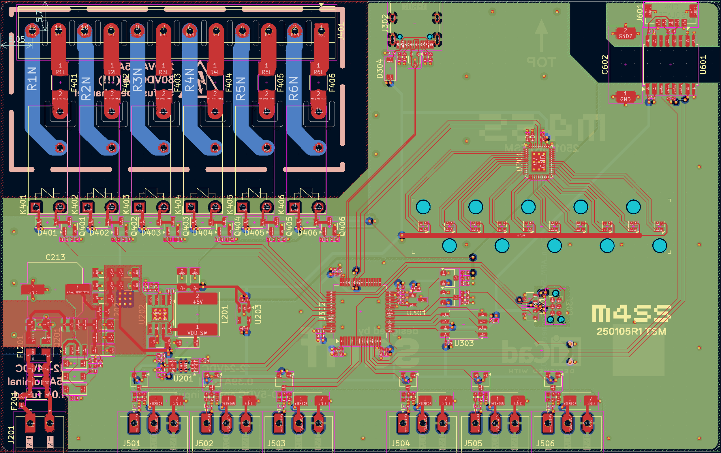
Using a mix of RS485 and 2.4GHz LoRa this system measures the state of tanks, solenoids and pulsers. The radio system enables relatively long range indoor communication with at least 200m between nodes, whilst still adhering to European RF emissions standards. It allows the queuing of dispensing work orders, from which onwards an operator can use a dispensing nozzle to accurately dispense lubricants, oils and cleaning solutions.

2.4GHz LoRa

Featuring long range LoRa communication as a transparent network physical layer. Because this method of communication is ‘just part’ of the network stack, it allows for extending an installation without pulling additional communication wire infrastructure. Though the bandwidth is limited, it still allows for fairly fast Over The Air (OTA) updates.

Instead of using the region dependent low frequency bands 868MHz and 900MHz, we opted to use the universally available 2.4GHz band.

Generally this band is only regulated in the maximum transmission power, and not with regards to duty cycle, easing the regulatory burden.

We were able to achieve 200m+ range in noisy indoor environments; perfect for a factory or assembly floor.

Employs the Semtech SX128x series transceiver with a matched Ignion chip antenna.

Next
Next

GAMA Alpha